
冷卻塔按照水和空氣是否直接接觸分為閉式冷卻塔與開式冷卻塔,那么,兩者有什么區別呢?今天廣東特菱就帶大家了解下他們的區別有哪些。
首先了解下冷卻塔的原理是什么
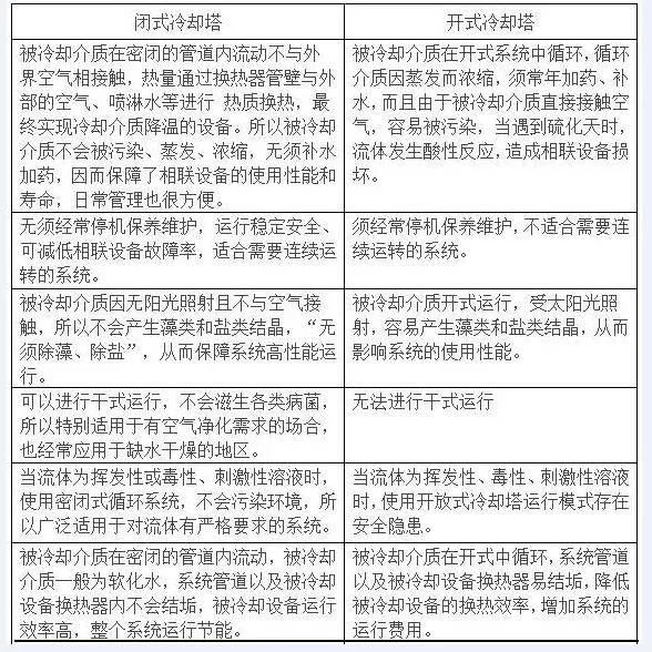
冷卻塔是利用空氣同水的接觸(直接或間接)來冷卻水的設備。是以水為循環冷卻劑,從一個系統中吸收熱量并排放至大氣中,從而降低塔內溫度,制造冷卻水可循環使用的設備。開式冷卻塔是通過將循環水以噴淋的方式,噴淋到冷卻塔填料上,通過水與空氣的接觸,達到換熱,再由風機帶動塔內氣流循環,將與水換熱后的熱氣流帶出,從而達到冷卻。此種冷卻方式,首期的投入比較的少,但是運營成本較高(水耗、電耗)。
開式冷卻塔
開式冷卻塔具有結構簡單、造價低、維護檢修方便等優點,為早期冷卻設備中最常用的一種設備。但是開式冷卻塔由于風機馬達和葉片都是暴露在空氣中的,因此,運行時的噪音比較大;由于是開式系統,冷卻塔在運行的時候,會產生漂水現象,造成水量損失,要經常補水,同時一定程度上也會污染冷卻水,使其水質下降,而且外界的雜物也會進入冷卻水中,造成水質污染;開式冷卻塔的冷卻水壓力損失要高于閉式冷卻塔。
閉式冷卻塔
上一篇:冷卻塔噪聲的降噪治理方法
下一篇:冷卻塔填料更換清洗的方法
新型冠狀病毒肺炎的定義 新型冠狀病毒肺炎是指新型冠狀病毒感染導致的肺炎。新型冠狀病毒感染的肺炎患者的臨床表現為:以發熱、乏力、干咳為主要表現。鼻塞、流涕等上呼吸道癥狀少見。約半數患者多在一周后出現呼

廣東特菱節能空調設備有限公司是一家從事中央空調設備銷售及中央空調工程設計一條龍服務單位。特菱空調提供的配件適合開利空調以下機主:30HXY/HXC螺桿式冷水機19XR離心式冷水機組;30HK活塞式冷水

據不完全統計,全國冷卻塔生產產家有5千余家,集中聚集在珠三角和長三角二個地方,已形成規模和產業化。那么很多人就好奇了,廠家這么多,選擇性這么多,為何偏偏選擇特菱公司? 特菱冷卻塔廠家有什么背景? 廣

深圳市服務行業協會是在1996年成立,屬非營利性的、具有法人資格的社會團體。協會宗旨是嚴格遵守國家有關法律、法規和政策,遵守社會公德,為本會會員提供服務,做好企業與政府、企業與

冷卻塔填料是什么?冷卻塔就是使熱流體(包括水)冷卻到合理溫度的一種設備。填料是冷卻塔最重要的部分,填料在冷卻塔中的作用就是增加散熱量,延長冷卻水停留時間,增加換熱面積,增加換熱量,它的效率高低,取決

一、冷卻塔選擇適當的安裝場地 地面承載應參考冷卻塔之運行重量以及設計安裝系數,校核安裝地基的承載能力。 冷卻塔的環境條件: 1、冷卻塔入風口端與相鄰建筑物之間最短距離不應小于1.5倍塔高。 2、不宜

隨著經濟迅速的發展,大家對于冷卻塔這種產品可能還不是很了解,冷卻塔長時間使用,會滋生細菌,其中典型的細菌是“軍團菌”,這種細菌會造成傳染病,每個冷卻塔周圍200米內都會受到影響。城市的冷卻塔是城市污

冷卻塔廠家告訴您冷卻塔在使用時需要注意什么 1、在各個部件連接的螺栓,尤其是傳動的部件必須要檢查并且擰緊。 2、在使用以前應當對其出水的管道以及水池進行全面的清潔,將塔內的垃圾等雜物清除,防止堵塞管